Forsker: Vi kan genanvende vindmøllevinger fra i morgen
24.9.2024 09:37:40 CEST | Syddansk Universitet | Pressemeddelelse
Udtjente vindmøllevinger bliver i dag ofte deponeret, altså smidt i et hul i jorden. I sin ph.d.-afhandling har Kristine Wilhelm Lund fra SDU undersøgt, om genanvendelse af vingerne er mulig rent praktisk, logistisk og økonomisk. Og det er det.

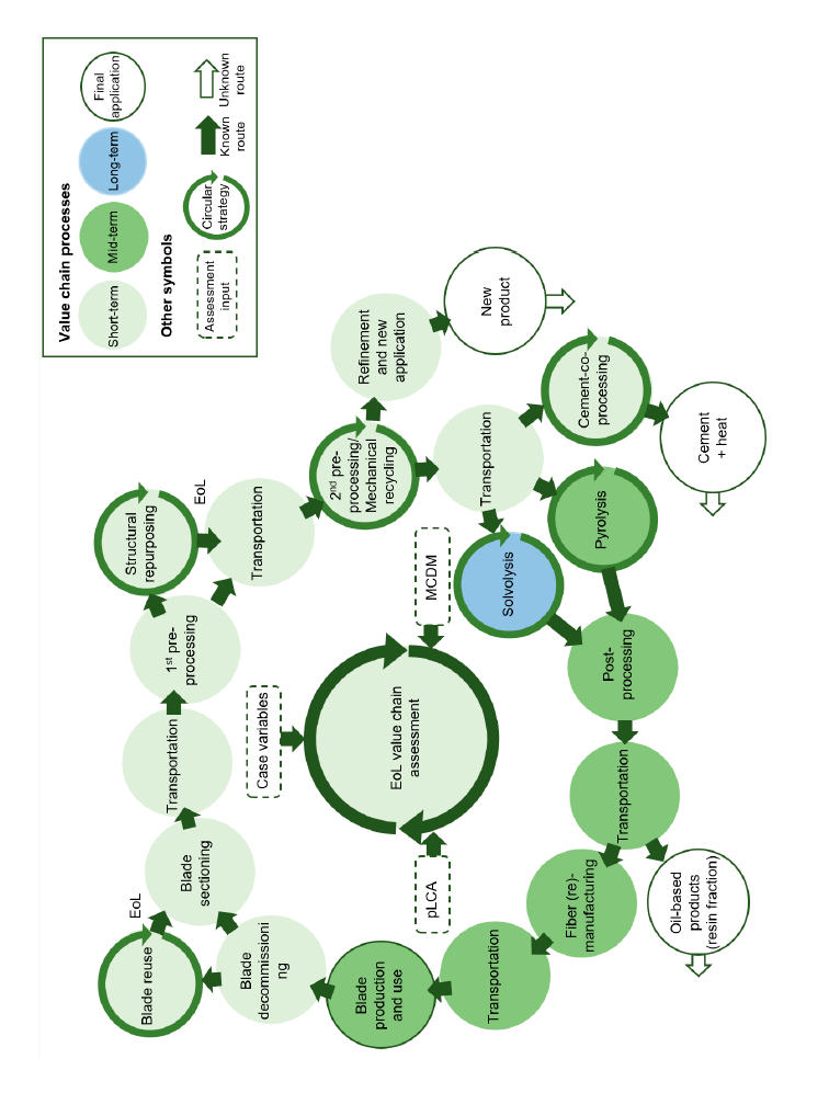
Hvis man skal genanvende brugte vindmøllevinger i stor skala, er der lige nu fire teknologiske muligheder. To af dem er ikke helt klar endnu og kræver yderligere udvikling, men de to andre er velkendte og kan i princippet sættes i gang med det samme.
Sådan lyder det fra Kristine Wilhelm Lund, der netop har forsvaret sit ph.d.-projekt om genanvendelse af vindmøllevinger på SDU Engineering Operations Management.
- Altså det er måske lidt kækt, men det er min konklusion, og den står jeg ved: Der er ikke noget, der stopper os for at gøre noget her og nu, siger Kristine Wilhelm Lund.
I Danmark har vindmøllevinger en gennemsnitlig levetid på cirka 29 år. Eftersom de er lavet af et såkaldt kompositmateriale – en blanding af glasfibre og hærdet plast, som er svære at skille ad – bliver de herefter som regel deponeret. Det er ikke nogen særlig bæredygtig løsning, og derfor er der de senere år kommet flere bud på, hvordan man kan genanvende vingerne.
Men hidtil har fokus mest været på de enkelte teknologier. Før Kristine Wilhelm Lunds ph.d.-projekt har stort set ingen kigget på værdikæderne for de forskellige metoder og kortlagt, hvordan det rent praktisk, logistisk og økonomisk skal lade sig gøre.
- Det, jeg har undersøgt, er alt det, der kommer før og efter teknologierne. Uanset hvilken metode, du har med at gøre, vil der overordnet være otte hovedprocesser, som du skal igennem, og dem har jeg kortlagt, siger Kristine Wilhelm Lund.
- Jeg har været optaget af, hvordan vi får indrettet et funktionelt industrielt system, som kan skaleres op.
De fire metoder
Og nu til de fire metoder til genanvendelse af vindmøllevinger. I virkeligheden er der fem, for det allerbedste ville være at genbruge vingerne mere eller mindre direkte, f.eks. til busskure og møbler, men med mængden af vinger, der skal pilles ned i de kommende år, er det ikke nogen realistisk løsning, siger forskeren.
Den mest ligefremme metode for genanvendelse er det, man på engelsk kalder cement co-processing. I bl.a. Tyskland benytter man sig allerede af metoden, som går ud på at brænde de opskårne vindmøllevinger i cementproduktionens ovne for på den måde at erstatte noget andet brændsel, og derefter bruge glasfibrene, som ligger tilbage i ovnen, som fyld i cementen.
- Det at brænde noget af bliver aldrig en cirkulær løsning, men man bruger trods alt materialerne til et eller andet, og derfor er det på stadiet over deponi, siger Kristine Wilhelm Lund.
Endnu bedre er det, hvis man kan nedbryde vingerne mekanisk i en stor kværn og genbruge det knuste materiale i f.eks. byggematerialer som plastplader. Det er den anden teknologi, og den kan også sættes i gang med det samme, siger forskeren.
- Men i begge tilfælde kan man på sin vis sige, at man blot har deponeret materialet i et andet produkt i stedet for i jorden. Når byggematerialerne eller cementen med glasfiberfyld en dag bliver smidt ud, kræver det, at man også dér har en måde at genanvende det på, siger hun.
De to sidste metoder kommer uden om den problematik og er derfor rigtig cirkulære. Men de kræver altså også fortsat noget arbejde, før de er helt klar til at blive rullet ud.
Man taler på den ene side om pyrolyse, hvor man tvinger materialerne fra hinanden ved hjælp af opvarmning uden ilt. Derefter kan glasfibrene videreforarbejdes og smeltes om, inden de igen kan bruges i nye vindmøllervinger eller andre kompositprodukter.
Og så taler man om solvolyse, hvor princippet er det samme, men hvor man kemisk skiller glasfibrene fra epoxyen eller polyesteren
Alle løsninger på én gang
Spørger man Kristine Wilhelm Lund, bør vi som samfund ikke vælge én af metoderne og kun satse på den. Vi bør gå med dem allesammen, siger hun, for mængden af udtjente vindmøllevinger kommer til at stige drastisk i løbet af det næste årti.
- En af konklusionerne i mit studie er, at vi er nødt til at gøre brug af alle fire ruter, siger hun.
- Vi kan ikke pege på én enkelt løsning som den bedste, fordi de er på forskellige udviklingsniveauer, og vi har brug for både de mere etablerede teknologier og dem, der stadig er under udvikling, for at kunne håndtere de store mængder af affald effektivt.
Samtidigt viser forskningsresultaterne, at de mange praktiske og logistiske processer, der indgår i de fire forskellige løsninger, er stort set identiske fra løsning til løsning.
- Det viser, at investering og standardisering er en forudsætning for alle løsninger.
Kontakter
Kristine Wilhelm Lund, ph.d., SDU
+45 40 40 17 02
kwl@iti.sdu.dk
Sebastian Wittrock, journalist, SDU
+45 20 13 52 12
sewitt@tek.sdu.dk
Billeder
Følg pressemeddelelser fra Syddansk Universitet
Skriv dig op her, og modtag pressemeddelelser på e-mail. Indtast din e-mail, klik på abonner, og følg instruktionerne i den udsendte e-mail.
Flere pressemeddelelser fra Syddansk Universitet
Skjult netværk af mikrober kan drive metanproduktion i havbunden24.3.2026 11:21:06 CET | Pressemeddelelse
Ny opdagelse: Hidtil ukendte mikroorganismer bruger naturligt forekommende ledende partikler til at producere metan i kystsedimenter. Denne oversete mekanisme kan være med til at forklare nye måder, hvorpå drivhusgasser dannes under havbunden.
Danmarks eneste master i arbejdsmiljøledelse bliver nu endnu mere fleksibel23.3.2026 08:26:52 CET | Pressemeddelelse
Fremover bliver det endnu lettere at kombinere fuldtidsarbejde med masteruddannelsen i arbejdsmiljøledelse på SDU. For eksempel kan man tage uddannelsen over op til seks år, ligesom mere af undervisningen bliver virtuel.
Rune Lykkeberg og Finn Collin modtager filosofipriser20.3.2026 08:26:55 CET | Pressemeddelelse
Redaktør Rune Lykkeberg og professor Finn Collin modtager i dag Dansk Filosofisk Selskabs hæderspriser ved selskabets årsmøde i Aarhus.
SDU med i nyt globalt initiativ som vil gøre software og AI matematisk sikre19.3.2026 05:30:00 CET | Pressemeddelelse
Syddansk Universitet og professor Fabrizio Montesi fra Centre for Formal Methods and Future Computing har ledende rolle i nyt internationalt initiativ, der placerer universitetet centralt i udviklingen af fremtidens fundament for software og kunstig intelligens. Projektet CSLib skal udvikle en fælles, formel infrastruktur til softwareudvikling.
Ny fellow på SDU bliver livline til lokaljournalistikken18.3.2026 10:00:00 CET | Pressemeddelelse
AI, ressourceknaphed og borgerinddragelse: Ny SDU-Fellow Kasper Frandsen skal gå lokaljournalistikken efter i sømmene og udvikle ny værktøjskasse med fremtidens redskaber.
I vores nyhedsrum kan du læse alle vores pressemeddelelser, tilgå materiale i form af billeder og dokumenter samt finde vores kontaktoplysninger.
Besøg vores nyhedsrum

